#include <pthread.h>#include "TaskIdList.h"#include "DataSpace.h"#include "cser.h"#include "hash.h"Include dependency graph for Task.h:

This graph shows which files directly or indirectly include this file:

Go to the source code of this file.
Data Structures | |
| struct | _task_ |
Defines | |
| #define | KEY_INT |
| #define | VAL_VOID |
Typedefs | |
| typedef _task_ | Task |
Enumerations | |
| enum | TaskState_t { created, running, finished } |
Functions | |
| Task * | createTask () |
| void | destroyTask (Task *task) |
| void | setTaskEndedTasks (Task *task, int endedTasks) |
| void | setTaskState (Task *task, TaskState_t state) |
| void | setTaskMetadata (Task *task, const char *metadata, const int metaSize) |
| void | setTaskMyDeps (Task *task, TaskIdList *list) |
| void | setTaskDataSpace (Task *task, DataSpace *dataSpace) |
| void | setTaskDependsOnMe (Task *task, TaskIdList *list) |
| void | setTaskMother (Task *task, Task *mother) |
| void | setTaskId (Task *task, int id) |
| void | addTaskToDependsOnMe (Task *task, int taskId) |
| void | taskAddChild (Task *mother, int childId, Task *child) |
| HashIntVoid * | taskTakeChildren (Task *task) |
| void | taskMove (Task *dest, Task *src) |
| Move all data from task struct src to dest, destroy dest values and src. | |
| int | getTaskEndedTasks (Task *task) |
| int | getTaskMetasize (Task *task) |
| TaskState_t | getTaskState (Task *task) |
| char * | getTaskMetadata (Task *task) |
| TaskIdList * | getTaskMyDeps (Task *task) |
| TaskIdList * | getTaskDependsOnMe (Task *task) |
| HashIntVoid * | getTaskChildren (Task *task) |
| DataSpace * | getTaskDataSpace (Task *task) |
| Task * | getTaskMother (Task *task) |
| int | getTaskId (Task *task) |
| int | writeTask (FILE *outputFile, void *task) |
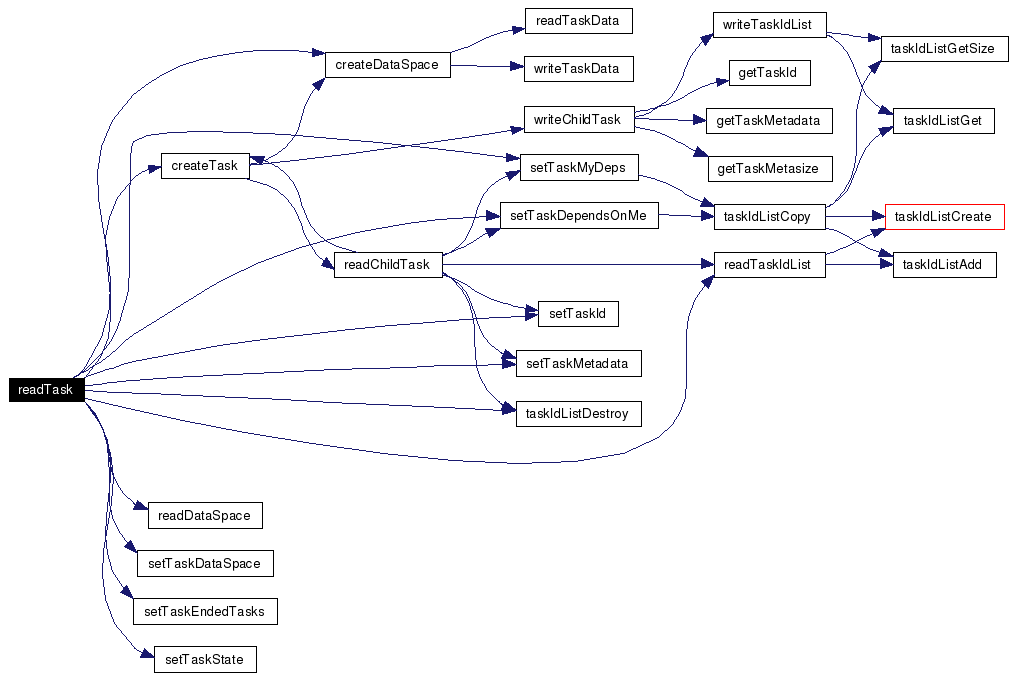
| void * | readTask (FILE *inputFile) |
| int | writeChildTask (FILE *outputFile, void *task) |
| writeChildTask() writes only the necessary to | |
| void * | readChildTask (FILE *inputFile) |
| int | compareTasks (Task *task1, Task *task2) |
| if ret == 0 task1 is equal to task2 else no | |
|
|
|
|
|
|
|
|
|
|
|
|
|
||||||||||||
|
Definition at line 92 of file Task.c. References _task_::dependsOnMe, dependsOnMeMutex, taskIdListAdd(), and taskIdListCreate(). Here is the call graph for this function: ![]() |
|
||||||||||||
|
if ret == 0 task1 is equal to task2 else no
Definition at line 382 of file Task.c. References _task_::children, compareTasks(), _task_::dependsOnMe, _task_::endedTasks, _task_::id, _task_::metadata, _task_::metaSize, _task_::myDeps, _task_::state, taskIdListCompare(), and taskIdListGetSize(). Referenced by compareTasks(). Here is the call graph for this function: ![]() |
|
|
Definition at line 15 of file Task.c. References _task_::children, created, createDataSpace(), _task_::dataSpace, _task_::dependsOnMe, _task_::endedTasks, _task_::metadata, _task_::metaSize, _task_::mother, readChildTask(), _task_::state, and writeChildTask(). Referenced by cachePutData(), readChildTask(), and readTask(). Here is the call graph for this function: ![]() |
|
|
Definition at line 35 of file Task.c. References _task_::children, _task_::dependsOnMe, _task_::metadata, _task_::myDeps, and taskIdListDestroy(). Referenced by cacheRecoverTasks(). Here is the call graph for this function: ![]() |
|
|
Definition at line 209 of file Task.c. References _task_::children. |
|
|
Definition at line 213 of file Task.c. References _task_::dataSpace. Referenced by cacheGetData(), cachePutData(), cacheRemoveData(), and writeTask(). |
|
|
Definition at line 200 of file Task.c. References _task_::dependsOnMe. |
|
|
Definition at line 158 of file Task.c. References _task_::endedTasks. Referenced by writeTask(). |
|
|
Definition at line 221 of file Task.c. References _task_::id. Referenced by writeChildTask(), and writeTask(). |
|
|
Definition at line 182 of file Task.c. References _task_::metadata. Referenced by writeChildTask(), and writeTask(). |
|
|
Definition at line 166 of file Task.c. References _task_::metaSize. Referenced by writeChildTask(), and writeTask(). |
|
|
Definition at line 217 of file Task.c. References _task_::mother. |
|
|
Definition at line 191 of file Task.c. References _task_::myDeps. Referenced by cacheGetTaskDeps(). |
|
|
Definition at line 174 of file Task.c. References _task_::state. Referenced by cacheEndTask(), cacheGetData(), cacheSetCurrentTask(), and writeTask(). |
|
|
Definition at line 341 of file Task.c. References createTask(), READ_BEGIN, READ_BYTES, READ_END, READ_NUM, readTaskIdList(), setTaskDependsOnMe(), setTaskId(), setTaskMetadata(), setTaskMyDeps(), and taskIdListDestroy(). Referenced by createTask(). Here is the call graph for this function: ![]() |
|
|
Definition at line 258 of file Task.c. References _task_::children, createDataSpace(), createTask(), _task_::mother, READ_BEGIN, READ_BYTES, READ_END, READ_NUM, readDataSpace(), readTaskIdList(), setTaskDataSpace(), setTaskDependsOnMe(), setTaskEndedTasks(), setTaskId(), setTaskMetadata(), setTaskMyDeps(), setTaskState(), and taskIdListDestroy(). Referenced by cacheRecoverTasks(). Here is the call graph for this function: ![]() |
|
||||||||||||
|
Definition at line 76 of file Task.c. References _task_::dataSpace. Referenced by readTask(). |
|
||||||||||||
|
Definition at line 80 of file Task.c. References _task_::dependsOnMe, dependsOnMeMutex, and taskIdListCopy(). Referenced by readChildTask(), and readTask(). Here is the call graph for this function: ![]() |
|
||||||||||||
|
Definition at line 53 of file Task.c. References _task_::endedTasks. Referenced by readTask(). |
|
||||||||||||
|
Definition at line 120 of file Task.c. References _task_::id. Referenced by readChildTask(), and readTask(). |
|
||||||||||||||||
|
Definition at line 65 of file Task.c. References _task_::metadata, and _task_::metaSize. Referenced by readChildTask(), and readTask(). |
|
||||||||||||
|
Definition at line 116 of file Task.c. References _task_::mother. |
|
||||||||||||
|
Definition at line 61 of file Task.c. References _task_::myDeps, and taskIdListCopy(). Referenced by readChildTask(), and readTask(). Here is the call graph for this function: ![]() |
|
||||||||||||
|
Definition at line 57 of file Task.c. References _task_::state. Referenced by cacheEndTask(), cacheRecoverTasks(), cacheRunTask(), and readTask(). |
|
||||||||||||||||
|
Definition at line 103 of file Task.c. References _task_::children, and _task_::mother. Referenced by cacheRecoverTasks(). |
|
||||||||||||
|
Move all data from task struct src to dest, destroy dest values and src.
Definition at line 125 of file Task.c. References _task_::children, _task_::dataSpace, _task_::dependsOnMe, destroyDataSpace(), _task_::endedTasks, _task_::id, _task_::metadata, _task_::metaSize, _task_::mother, _task_::myDeps, _task_::state, and taskIdListDestroy(). Here is the call graph for this function: ![]() |
|
|
Definition at line 109 of file Task.c. References _task_::children. Referenced by cacheRecoverTasks(). |
|
||||||||||||
|
writeChildTask() writes only the necessary to
Definition at line 320 of file Task.c. References _task_::dependsOnMe, dependsOnMeMutex, getTaskId(), getTaskMetadata(), getTaskMetasize(), _task_::myDeps, WRITE_BYTES, WRITE_NUM, and writeTaskIdList(). Referenced by createTask(). Here is the call graph for this function: ![]() |
|
||||||||||||
|
Definition at line 227 of file Task.c. References _task_::children, _task_::dependsOnMe, dependsOnMeMutex, getTaskDataSpace(), getTaskEndedTasks(), getTaskId(), getTaskMetadata(), getTaskMetasize(), getTaskState(), _task_::myDeps, WRITE_BYTES, WRITE_NUM, writeDataSpace(), and writeTaskIdList(). Referenced by writerThread(). Here is the call graph for this function: ![]() |
1.4.6