#include <structs.h>
Collaboration diagram for _layout_:

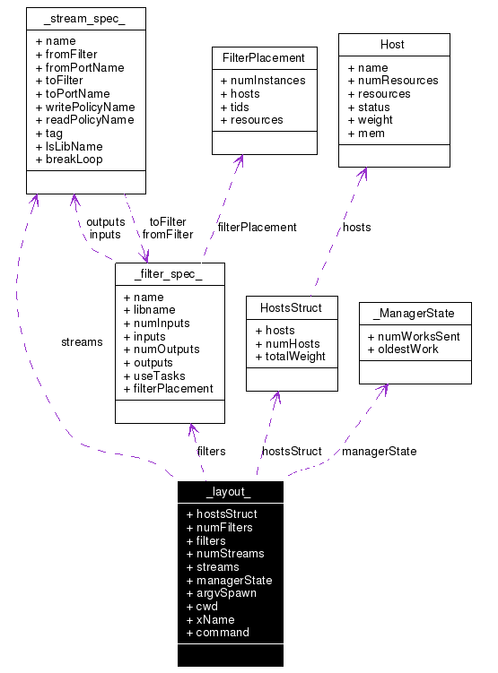
Data Fields | |
| HostsStruct * | hostsStruct |
| hosts structure, contains the hosts and its attributes | |
| int | numFilters |
| total number of filters | |
| FilterSpec * | filters [20] |
| array of filters pointers | |
| int | numStreams |
| the streams | |
| StreamSpec * | streams [((20+20)/2)*20] |
| array of stream pointers | |
| ManagerState | managerState |
| char ** | argvSpawn |
| char | cwd [500+1] |
| char | xName [100+1] |
| char | command [(500+100+1)+1] |
Definition at line 55 of file structs.h.
|
|
|
|
|
Definition at line 67 of file structs.h. Referenced by createLayout(). |
|
|
Definition at line 65 of file structs.h. Referenced by createLayout(). |
|
|
array of filters pointers
Definition at line 58 of file structs.h. Referenced by addFilterSpec(), destroyLayout(), and getFilterSpecByName(). |
|
|
hosts structure, contains the hosts and its attributes
Definition at line 56 of file structs.h. Referenced by abreTag(), createLayout(), destroyLayout(), and fechaTag(). |
|
|
Definition at line 62 of file structs.h. Referenced by createLayout(). |
|
|
total number of filters
Definition at line 57 of file structs.h. Referenced by addFilterSpec(), createLayout(), destroyLayout(), and getFilterSpecByName(). |
|
|
the streams
Definition at line 59 of file structs.h. Referenced by addStreamSpec(), createLayout(), destroyLayout(), and getStreamSpecByName(). |
|
|
array of stream pointers
Definition at line 60 of file structs.h. Referenced by addStreamSpec(), destroyLayout(), and getStreamSpecByName(). |
|
|
Definition at line 66 of file structs.h. Referenced by createLayout(). |
1.4.6