#include <string.h>#include <stdio.h>#include <stdlib.h>#include <expat.h>#include <ctype.h>#include <math.h>#include "structs.h"Include dependency graph for parser.h:

This graph shows which files directly or indirectly include this file:

Go to the source code of this file.
Typedefs | |
| typedef enum __State | State |
Enumerations | |
| enum | __State { start, prehost, hostdec, preplace, placement, prelay, layout, preend, end, resources, filter, stream, fromto, tostream, error, parseerror } |
Functions | |
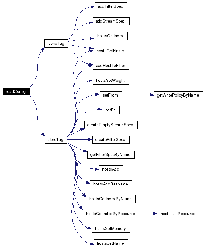
| int | readConfig (char *fileName, Layout *layout) |
| reads a xml, fill the layout passed as argument | |
|
|
|
|
|
|
|
||||||||||||
|
reads a xml, fill the layout passed as argument
Definition at line 675 of file parser.c. References abreTag(), end, error, fechaTag(), and parseerror. Here is the call graph for this function: ![]() |
1.4.6