#include "parser.h"#include "structs.h"#include "constants.h"#include "FilterSpec.h"#include "StreamSpec.h"#include "Layout.h"#include "FilterData/Policies.h"#include "Hosts.h"Include dependency graph for parser.c:

Go to the source code of this file.
Functions | |
| void | abreTag (void *userData, const XML_Char *name, const XML_Char **atts) |
| this functions is called whenever a tag is open. | |
| void | fechaTag (void *userData, const XML_Char *name) |
| this function is called whenever a tag is closed | |
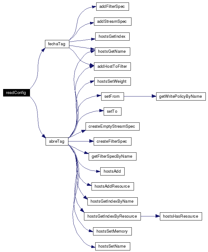
| int | readConfig (char *fileName, Layout *l) |
| reads a xml, fill the layout passed as argument | |
Definition in file parser.c.
|
||||||||||||||||
|
this functions is called whenever a tag is open.
Definition at line 31 of file parser.c. References addHostToFilter(), createEmptyStreamSpec(), createFilterSpec(), end, error, filter, fromto, getFilterSpecByName(), hostdec, hostsAdd(), hostsAddResource(), hostsGetIndexByName(), hostsGetIndexByResource(), hostsGetName(), hostsSetMemory(), hostsSetName(), hostsSetWeight(), _layout_::hostsStruct, layout, MAX_FNAME_LENGTH, MAX_HNAME_LENGTH, MAX_LNAME_LENGTH, MAX_PLNAME_LENGTH, MAX_PTNAME_LENGTH, MAX_RNAME_LENGTH, _filter_spec_::name, placement, preend, prehost, prelay, preplace, resources, setFrom(), setTo(), start, stream, and tostream. Referenced by readConfig(). Here is the call graph for this function: ![]() |
|
||||||||||||
|
this function is called whenever a tag is closed
Definition at line 546 of file parser.c. References addFilterSpec(), addHostToFilter(), addStreamSpec(), end, error, filter, fromto, hostdec, HostsStruct::hosts, hostsGetIndex(), hostsGetName(), _layout_::hostsStruct, layout, Host::name, _filter_spec_::name, placement, preend, prelay, preplace, resources, stream, and tostream. Referenced by readConfig(). Here is the call graph for this function: ![]() |
|
||||||||||||
|
reads a xml, fill the layout passed as argument
Definition at line 675 of file parser.c. References abreTag(), end, error, fechaTag(), and parseerror. Here is the call graph for this function: ![]() |
1.4.6